温馨提示:本文是关于【LED控制系统设置入门指南】的专题教程。如果您还遇到其他问题,欢迎查阅我们的 《LED显示屏常见问题大全 (FAQ)》 ,从选购到故障一站搞定。以下内容将LED显示屏控制系统设置核心六步骤逐一分解,确保您在每个环节都能精准操作,无忧上手。
步骤一:硬件连接与上电 🛠️
这是构建系统物理基础的环节,请严格按照流程操作,确保安全与稳定。
关键提示:
步骤二:软件安装与设备发现 ⚙️
让控制电脑成功识别到硬件设备。
步骤三:屏幕设置与连接 🔄
这是最关键的一步,参数正确与否直接决定显示效果。
步骤四:节目内容创建 🎨
发挥创意的核心环节,组织您想要播放的内容。
步骤五:发送与播放 ▶️
将制作好的内容呈现在屏幕上的临门一脚。
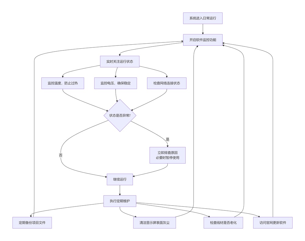
步骤六:监控与维护 📊
保障系统长期稳定运行的日常习惯。
通过以上精细化的流程图,我们希望能将每一个设置环节都清晰地展现在您面前,让您的LED显示屏设置之旅变得简单而高效。如果您在任一环节遇到流程图无法解决的问题,联系我们的技术支持团队始终是您坚强的后盾。